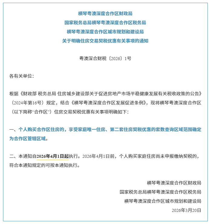
合作區概覽
橫琴住房新規4月1日起執行!要點解讀
來源: 橫琴粵澳深度合作區財政局 發佈時間: 2026-03-27
好消息,購房成本將降低!橫琴住房新規4月1日起執行,詳情如下:

要點解讀
Q:政策的主要內容是什麼?
A:2026年4月1日起,購房家庭在合作區管轄區域內無房或僅持有一套住房,在橫琴購買住房時,可按家庭唯一住房、第二套住房享受相應的契稅優惠稅率。4月1日前已在橫琴購房但未繳納契稅的若符合規定可按本政策執行。
Q:“家庭唯一住房”“家庭第二套住房”所指的“家庭”包括哪些成員?
A:包括購房人、配偶以及未成年子女,在家庭住房套數認定時,凡上述家庭成員名下登記的住房權屬都應被納入統計。
Q:“家庭唯一住房”“家庭第二套住房”可享受的契稅優惠是什麼?
A:(一)對個人購買家庭唯一住房,面積爲140平方米及以下的,減按1%的稅率徵收契稅;面積爲140平方米以上的,減按1.5%的稅率徵收契稅。
(二)對個人購買家庭第二套住房,面積爲140平方米及以下的,減按1%的稅率徵收契稅;面積爲140平方米以上的,減按2%的稅率徵收契稅。
家庭第二套住房是指已擁有一套住房的家庭購買的第二套住房。

Q:納稅人如何辦理優惠?
A:納稅人申請享受稅收優惠的,可授權主管稅務機關通過信息共享方式取得家庭住房套數,合作區住房交易契稅優惠的套數查詢區域範圍爲合作區管轄區域。具體可前往合作區市民服務中心2號樓稅務專櫃辦理或撥打12366諮詢。
轉發周知!